This is an ongoing project we've been working on for several years now. Phase one began in 2016 with a home renovation, converting a residential heating system from baseboard convectors to floor heating. The second phase consisted of the addition of a free standing garage/workshop building in 2019. We shared a lot of the technical details of both phases in the December 2016 and the September 2020 issues of CONTRACTOR.
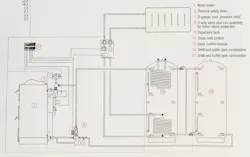
In this third phase we are in the process of updating the old boiler and hot water tank from the original residence with a gas-fired, wall-hung boiler and two indirect fired DHW tanks with dual heat exchanger coils. One set of coils is for the wood and gas boilers and the other set is for an innovative solar collector. Also, we've added two wood-fired gasification boilers for cold weather back up and snow removal.
A lot of the work in this phase has involved tying both buildings together hydronically so they can be supplied by a single boiler room, as well as integrating 1,000 sq. ft. of snow melting. Let's start with the most dramatic part, the solar collector.
Innovative Solar Collection
The solar collector is a 560 sq. ft., shingle-integrated invisible design I created myself. Constructed of our 1/2" UNI Panels over the existing plywood structure with two inches of high density foam board sandwiched in between. The UNI panels receive 5/16" O2 barrier PEX. An ice and water shield adhesive membrane goes over the panels after tubing insertion.
If you have existing insulation between the rafters you don't need foam board on top. You can put the OSB panels right over your 5/8" existing roofing plywood, adding only half inch to the sandwich.
In our case we used 2" foam board over 2" decking without any existing insulation.
The tubing is spaced 4.5" apart, resulting in 1500 linear feet of tubing in our case, split up into (12) x 125 ft circuits, piped into a common 3/4" supply header in reverse return piping fashion for equal flow through the roof panel. the system is equipped with a temperature differential control between panel and storage tank and a pre-assembled circulator module makes the installation uncomplicated.
Of course, an expansion tank, pressure relief valve and glycol solution is mandatory for freeze protection. A Non-Glycol drain down system would be an alternative for warm climates.
Boiler Replacement
Our boiler replacement is a wall hung condensing unit with a seasonal efficiency in the mid 90s. For hot water tanks we chose two 80 gallon, dual heat exchanger, all stainless steel tanks. One set of upper coils piped in series for the wood and gas boilers and one set of the lower coils piped in series for the solar panel.
With a total of 160 gallons of storage we have a good volume of water to accommodate a thermal buffer for both the wood boilers and the solar panel.
Our wood boilers are two 110,000 BTU/HR gasification boilers. Parallel piping to the buffer tanks for normal heating operations as a single unit, and dual operation for additional 1,000 sq. ft. of occasional snow and ice removal demand. (200 BTU/HR per sq. ft. of slab area is a good number to use, otherwise you won't have enough horsepower to smoke those snow flakes during a heavy winter storm.)
Our boilers are designed for large wood briquettes and or cord wood. The briquettes (2-1/2"x4")deliver three times the output of cord wood per volume due to their high density. Long burn times and almost zero ash residues are the results during the gasification process.
Your neighborhood rabbits will love it, sitting on the slab during a cold winter day.
A flat plate heat exchanger between the wood boilers and your antifreeze solution charged slab tubing is important. A properly sized circulator and expansion tank for the system side are mandatory.
The wood boilers must be protected with return water low temperature three-way valves and injection circulators from the boiler supply to keep the return temperature above 140 F against thermal shock and boiler condensation.
All this might sound complicated—and to tell the truth the whole project is a little bit of a piping and control challenge—but the safety coil, draft inducer, return temperature control and a pre-wired control panel make it quick, simple and easy, and all components were supplied as part of the boiler package.
The whole system was piped with copper and Pex tubing, utilizing press fittings for speedy installation.
For hydronics experts, the whole job was a dream come true.
Joe Fiedrich is a former hydronic heating columnist for CONTRACTOR. He was the president of Stadler Corp., which is now part of Viega North America, and he is the inventor of the Viega Climate Panel and Uponor Quik Trak. He can be reached at [email protected]. Also, visit his company HydronicsManufacturing.com.
About the Author
Joe Fiedrich
Joe Fiedrich is a former hydronic heating columnist for CONTRACTOR. He was the president of Stadler Corp., which is now part of Viega North America, and he is the inventor of the Viega Climate Panel and Uponor Quik Trak. He can be reached at [email protected]. Also, visit his company Hydronicsmfg.com.




